
Achievements
National 2023:
- South-German Championship 1st Place
- German Championship 2nd Place
WorldCup 2023:
- 5th Place overall
- Best poster and presentation
- Outstanding design award
National 2024:
- South-German Championship 2nd Place
- German Championship 1st Place


Team Information
The team made its way up from Lego Soccer via Soccer 1 vs 1 to 2 vs 2 Lightweight. 2023 Matthes Neumann joined us as a second software developer. This year, Samuel Kratzer completed the team as a second hardware developer.- Fabian Weller (Hardware)
- Matthes Neumann (Sofware)
- Samuel Kratzer (Hardware)
- Rafael Günther (Software)
Features
We developed many software features by ourselves which we improved as often as nessecary. Our most important algorithms/features are:- Position-Calculation Most tactics rely on our position calculation based on both, goal angles and distances.
- PID-Controller: We use a PID-Controller to adjust the heading of the robot.
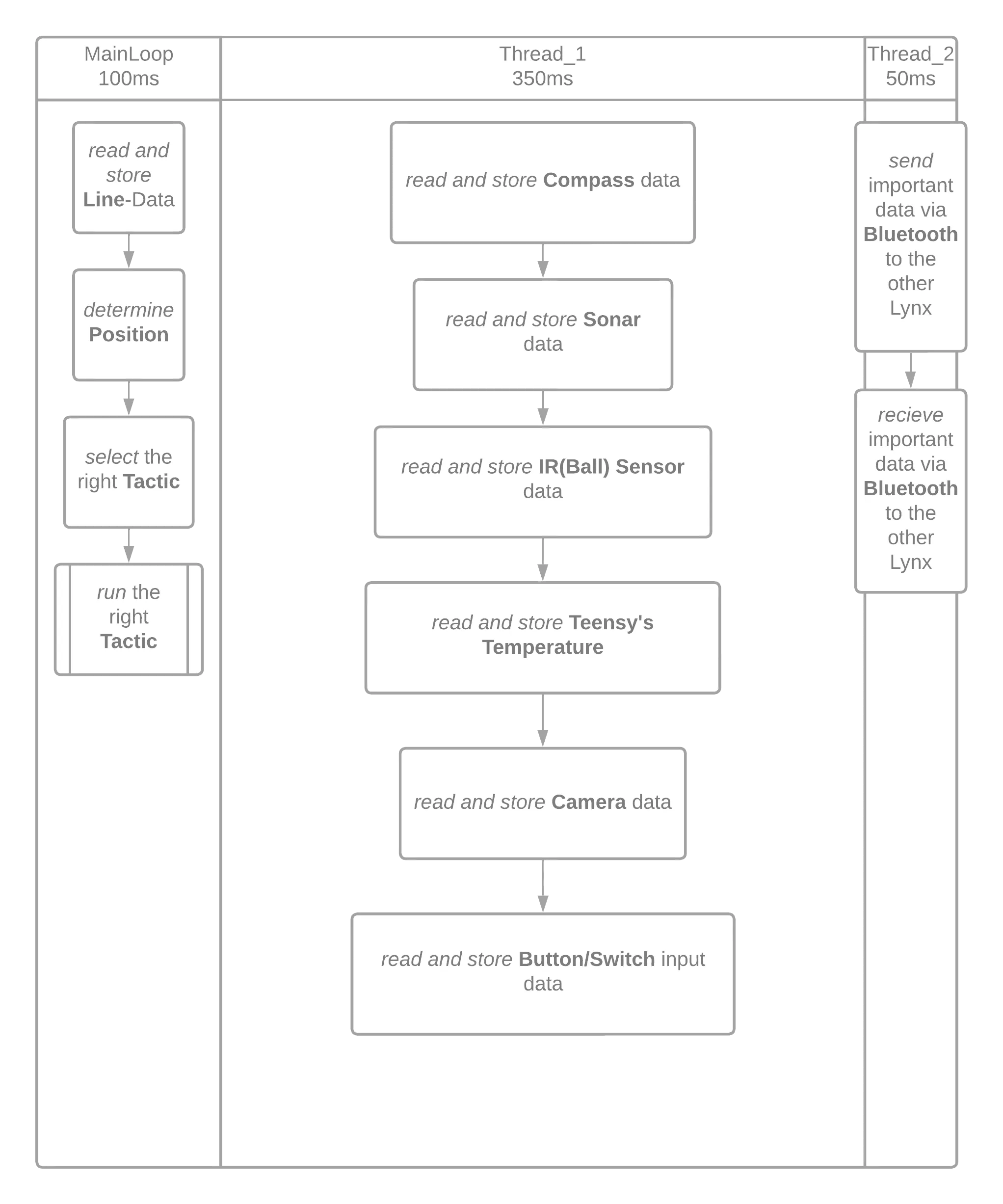
- Multi-Threading Parallel computation and sensor reading minimizes the reaction time of the robot.


Data
The diagram on the left visualizes our overall code structure. It shows the parallel data management and processing.We work with both, object oriented as well as procedural methods. We avoid to have calls from more than one thread. We use functions in many methods to have very precise information about the environment to be able to response correctly.